欢迎您访问本站!今天是:
主页
协会简介
市州动态
通知公告
制度规章
教学资源
音乐资源
关键字:
账号:
密码:
当前位置:
四川省体育舞蹈(国标舞)协会
->
通知公告
-> 文章阅读
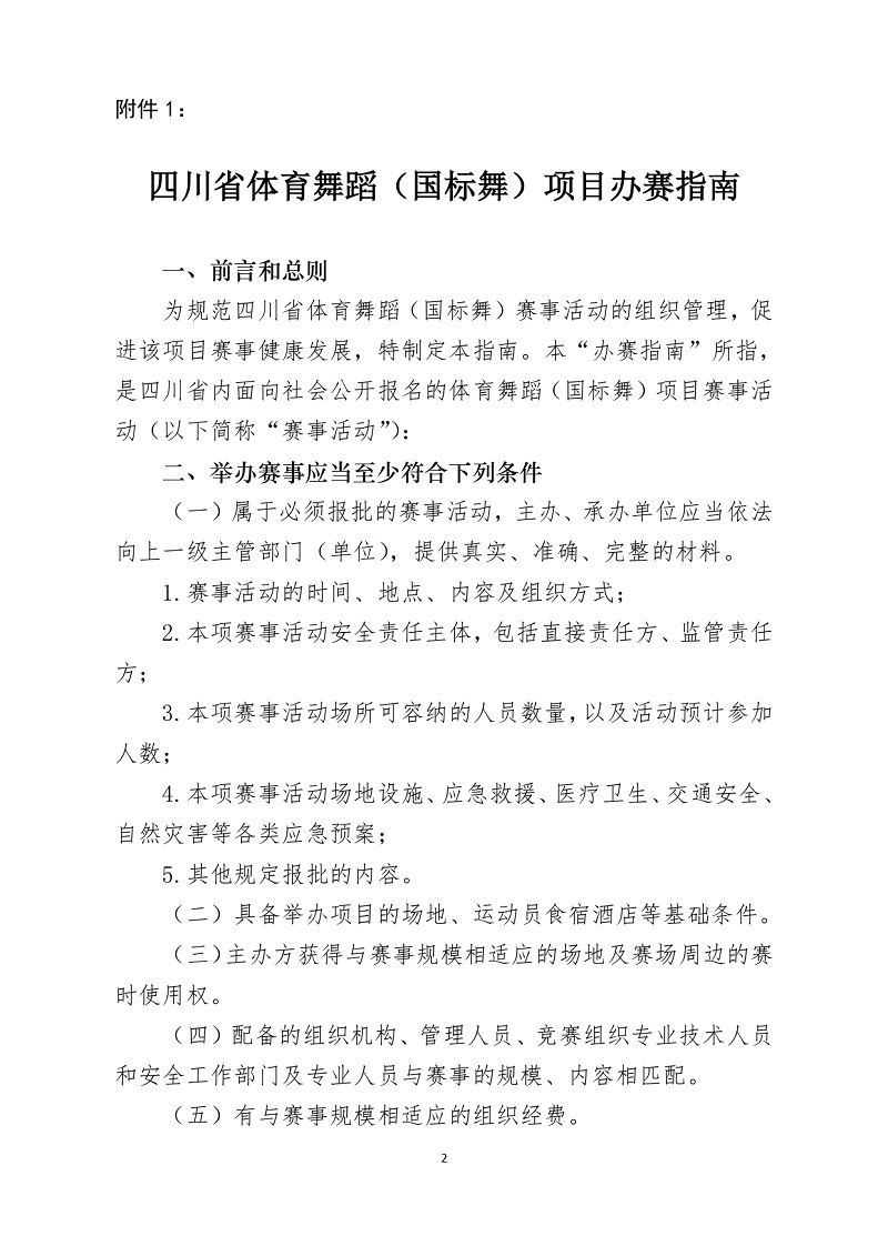
四川省体育舞蹈(国标舞)协会关于公示体育舞蹈项目《办赛指南》《参赛指引》《赛事活动风险防控机制》的公告
作者:省体育舞蹈协会 发布时间:2021-07-02 17:12:23 阅读量:1049
板块热门
· 关于印发《四川省第二十八届... (3362)
· 关于举办2019年四川省体... (2565)
· 关于召开2019年四川省体... (2534)
· 关于印发《四川省第二十七届... (2374)
· 关于公布2021年度四川省... (2280)
· 关于举办2018年四川省体... (2008)
· 关于举办2018年四川省体... (1683)
· 关于非体育舞蹈单项协会不得... (1570)
· 关于举办2018年四川省体... (1441)
· 关于建立裁判员信息库的通知
· 关于在四川省体育舞蹈(国标... (1377)
· 关于印发《四川省第二十六届... (1377)
· 关于印发《2018年四川省... (1341)
· 关于发布体育舞蹈项目《办赛... (1317)
· 关于公布2023年度四川省... (1315)
· 关于组织2017年四川省体... (1306)
川公网安备 51010702000716号